1-Day Tour to Maui, Hawaii [Includes Round-Trip Flight Ticket + Waikiki Area Hotel Transfers]
1-Day Tour to Maui, Hawaii [Includes Round-Trip Flight Ticket + Waikiki Area Hotel Transfers]
1-Day Tour to Maui, Hawaii [Includes Round-Trip Flight Ticket + Waikiki Area Hotel Transfers]
1-Day Tour to Maui, Hawaii [Includes Round-Trip Flight Ticket + Waikiki Area Hotel Transfers]
1-Day Tour to Maui, Hawaii [Includes Round-Trip Flight Ticket + Waikiki Area Hotel Transfers]
View all 15 photos

1-Day Tour to Maui, Hawaii [Includes Round-Trip Flight Ticket + Waikiki Area Hotel Transfers]

2 booked
From
AED 0.00

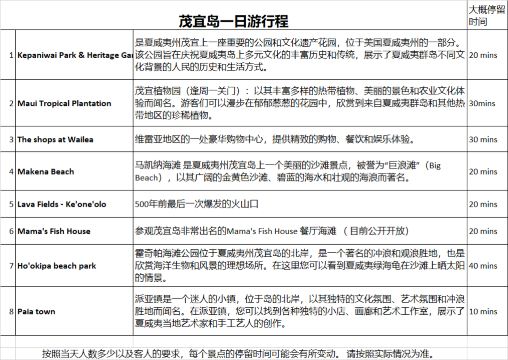
Highlights

Departing from Oahu, Chinese-speaking pickup service
Explore Hawaii's second largest island, admiring tropical rainforests and coastal scenery, while also catching glimpses of humpback whales during whale watching season.
Stroll through the charming town of Lahaina, trace the footsteps of Sun Yat-sen and other notable figures, and explore the local art galleries.
Product details

Show less
Eligibility
Adult: 12–70 years old
Child: 2–11 years old
Change & cancellation policies
Please note that the booking cannot be canceled once it is confirmed.
The selected date and time cannot be modified after booking.
To change the date or time, please cancel your booking and book again.
You may also like
Day tours
From Oahu: Maui Road to Hana Sightseeing Tour
5.0/5
(1 review)
󱖀Duration: 15 hrs | English
󱕀Depart from Honolulu
5% off
AED 2,119.69
FromAED 2,013.70
Day tours
Maui: Halfway to Hana Black Sand Beach & Turtles Tour
5.0/5
(1 review)
󱖀Duration: 6.5 hrs | English
󱕀Depart from Kahului
5% off
AED 732.42
FromAED 695.79
Day tours
From Maui: Road to Hana Rainforest and Waterfall Experience
4.5/5
(25 reviews)
󱖀Duration: 11 hrs | English
󱕀Depart from Kihei
5% off
AED 809.69
FromAED 769.20
Day tours
Maui: Road to Hana Sightseeing Tour
󱖀Duration: 13 hrs | English
󱕀Departs from Lahaina & other locations
5% off
AED 959.64
FromAED 911.65
Day tours
Shaka Guide Maui "Classic" Road to Hana Audio Driving Tour
4.7/5
(67 reviews) | 1 booked
󱖀Duration: 10–12 hrs | English
󱕀Depart from Hawaii-Maui
FromAED 91.79
Day tours
Maui: Road to Hana Adventure with Farm to Table Lunch
4.8/5
(157 reviews)
󱖀Duration: 9–11 hrs | English
󱕀Depart from Hawaii-Maui
FromAED 951.29
Day tours
Maui: Ka'anapali Discount Whale Watch - Beach Loading Vessel
5.0/5
(12 reviews)
󱖀Duration: 2 hrs | English
󱕀Depart from Kaanapali
5% off
AED 336.98
FromAED 320.13
Day tours
Haleakalā Volcano Sunset Tour in Hawaii [join-in tour|Ticket included|Transfers
2 booked
󱖀Duration: 7.5 hrs | English
󱕀Depart from Hawaii-Maui
FromAED 1,055.75
Day tours
Maui: Ka'anapali Luxury Sunset Cocktail Sail with Open Bar
4.8/5
(26 reviews)
󱖀Duration: 2 hrs | English
󱕀Depart from Kaanapali
5% off
AED 495.79
FromAED 471.00
Day tours
From Ka'anapali: West Maui Half-Day Snorkel Tour w/ Food
4.9/5
(17 reviews)
󱖀Duration: 4.5 hrs | English
󱕀Depart from Kaanapali
5% off
AED 648.66
FromAED 616.22

FAQ