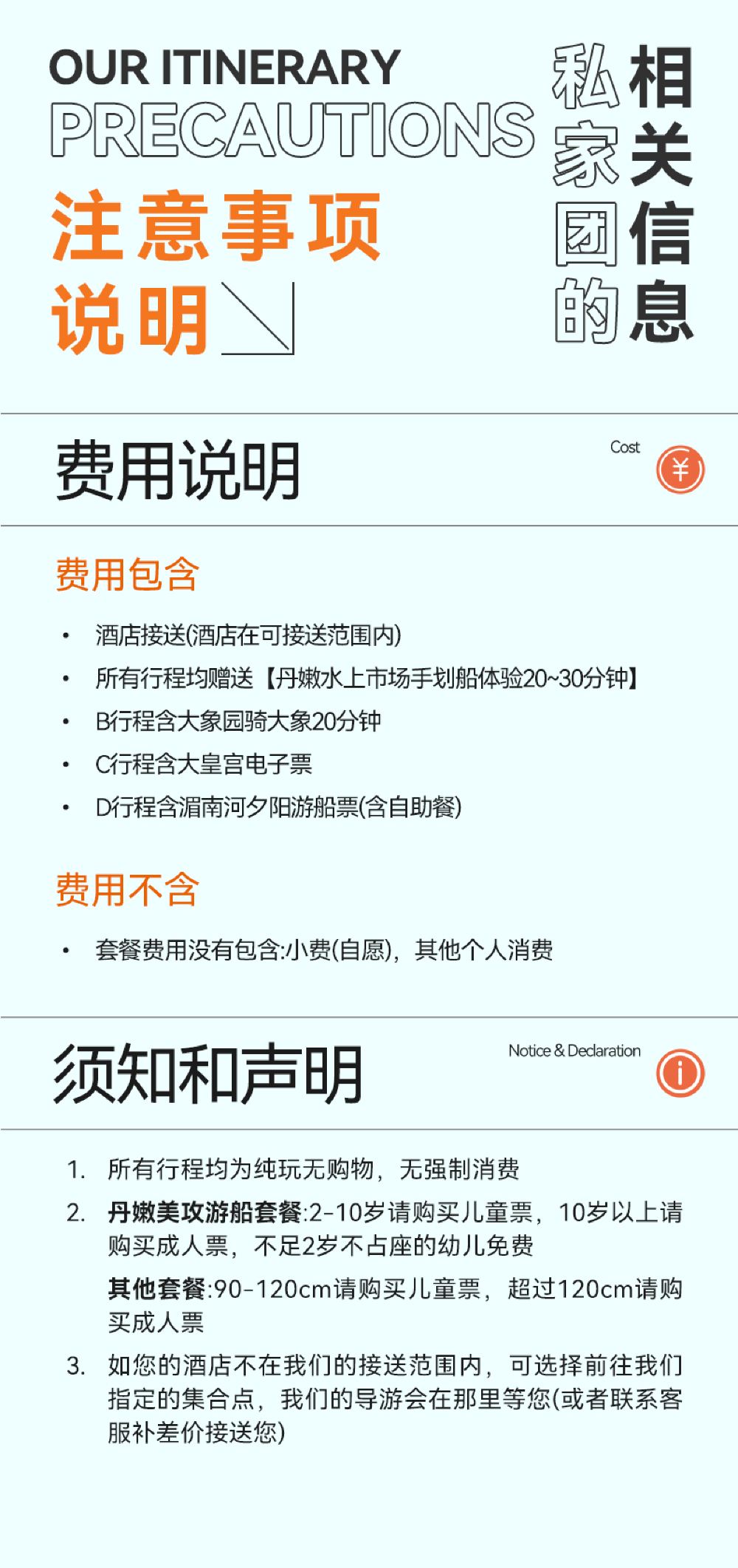
Check with customer support to confirm if the hotel is within the pickup service area before placing your order! The popular café no longer accepts online reservations for seating. Please visit the attraction in person to book a table upon arrival.























Check with customer support to confirm if the hotel is within the pickup service area before placing your order! The popular café no longer accepts online reservations for seating. Please visit the attraction in person to book a table upon arrival.

























